xyz

軟體王

會員登錄
您現在的位置:網站首頁 >> 專業繪圖軟體 >> 工程繪圖、計算、分析軟體 >> 碟片詳情
商品編號:
CAX0976
商品名稱:
ESI SYSWELD Solvers 2021 銲接與熱處理模擬
語系版本:
英文版
運行平台:
Windows10/Windows1164位元
官方網站:
https://cn.esi-group.com/software-solutions/virtual-manufacturing/welding-assembly/esi-sysweldhttps://www.elitecrown.com.tw/index.php?do=prod&id=452
更新日期:
2022-12-15
碟片數量:
1片
銷售價格:
200
瀏覽次數:
13196
熱門標籤:

轉載TXT文檔】  
您可能感興趣:
ESI SYSWELD Solvers 2021 銲接與熱處理模擬
ESI SYSWELD Solvers 2021 銲接與熱處理模擬 英文版(DVD版)


內容說明:
=================================================
必須搭配 ESI Visual-Environment 才能使用
=================================================
SYSWELD 是銲接與熱處理領域的主力模擬軟體,是目前唯一考慮材料顯微組織相變
行為理論的有限元素分析軟體。 完整的結合熱傳(Heat Transfer)、冶金相變與結
構應力(Mechanical) 等物理領域,進行準確的模擬計算。

數值模擬是在產品設計週期的早期就掌握設計、製造和產品工作問題的最好方法。
經過 20 多年的發展,SYSWELD 已經成為熱處理、銲接和銲接裝配模擬分析的領先
工具,並且能考慮到各方面的材料性能、設計和試驗過程。

SYSWELD 計算特點
採用熱傳和顯微組織比例之熱,冶金計算模式,考慮金屬顯微結構轉變時的潛熱與
溫度變化率對各相之生成比例的影響等行為,完全地模擬熱傳與冶金相變耦合之物
理現象。

由溫度與相比例計算結果自動計算取得等效機械性質,進行結構熱應力計算,求解
結構翹曲變形、殘留應力與應變等計算結果。配合高階應用模組可加入考量其他複
雜物理現象,例如氫擴散、化學沈積與晶粒尺寸預估等。

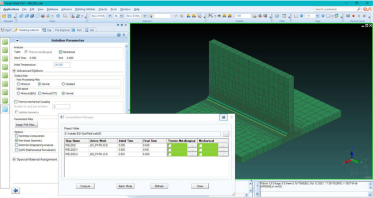
前處理
SYSWELD 操作介面即配有幾何處理與網格劃分模組(application: Geometry/Mesh)
,可直接匯入與建立幾何物件 (STL、IGES、VDA、STEP、ACIS 等),以及建立與讀
取現有之網格模型。
圖片說明:


相關商品:
  • ESI SYSWELD 2019 銲接與熱處理模擬 英文版(DVD版)
  • Altair HyperWorks Solvers 2019.1.1 高性能建模和分析工具 英文版(DVD版)
  • ESI SimulationX v4.1.1.63427 物理系統模擬 英文版(DVD版)
  • ESI Foam-X 2022.0 聲學資料測量 英文版
  • Altair HW Solvers 2017.2.1 HotFix Win64 英文版正式版


  • 購物清單